This radio won First Place in the 1999 Pacificon Regen Building Contest. In addition to truly bizarre appearance the radio can claim excellent performance. The design is based on the extremely simple regen that I built for the previous Regen Contest with the addition of an audio stage. It was also a reponse to a thread on QRP-L about variometer tuning. It tunes the lower portion of the 80m CW band.
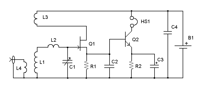
The controls for the radio all consist of links coupled to L1. L1 and the links are wound on Tampax tube material (donated by my office mate) and the links are glued to popsicle sticks. There is a hole drilled in each of the sticks through which a wood screw is driven into the piece of pine that serves as the chassis. The ends of the popsicle sticks are moved to bring the links farther and closer to L1. The TUNE control is wound and hinged in such a way that its link either aids or opposes the main coil. This gives about a 40kHz tuning range. At a later date I added a padder capacitor that could be switched in with a jumper to allow coverage from 3500 to 3570 kHz.
All the parts including connectors are mounted to the piece of wood with hot-melt glue. The tickler had to be wired up with small coax with the shield connected to the RF cold side. Otherwise regeneration could not be reduced enough. Notice that the biasing scheme for the 2n2222 depends on the characteristics of the individual FET that is used for Q1. Mine worked fine, yours might need a little adjustment of the value of R1. I wanted to keep the parts count low in keeping with the philosophy of the extremely simple regen that was my previous project.
I only had about 5 hours to design and build this radio, as we were expecting (and got) a baby and spare time was hard to come by. The first signals received on the radio as I plugged it in to an antenna for the first time at about 2 AM were a whole batch of ZL's ragchewing with each other. The receiver provides pretty decent headphone volume on most signals when used with a full-size antenna. With full coupling band noise is moderately loud. Most signals can be heard with no antenna connected, at least in my setup. Regeneration control is very smooth, and coupling is normally loose enough that the radio does not overload except on very strong signals (like my transmitter.) The frequency of the receiver changes as the operator's hand comes near the chassis to make adjustments, but the effect is not so serious that you can't use the receiver for communication.
This radio gives the impression of being a hot receiver, and there is something about the way it sounds that is really nice to listen to. I would like to build a similar circuit in a shielded enclosure to get rid of the sensitivity to hand proximity.

